ホーム
窓口案内
観光サイト
検索方法
サイトマップ
×
閉じる
町民ガイド
住まい・しごと
戸籍・住民票・証明
税金・保険・年金
ごみ・リサイクル
引越し
環境・みどり
まちづくり・地域活動
子育て・教育
地域公共交通
水道・下水道
おくやみ
福祉・介護
無料法律相談
洞爺湖ケアネットワーク
保健・健康
農業
事業者ガイド
町政情報
移住・定住
災害・防災
町民ガイド
引越し
戸籍・住民票・証明
ごみ・リサイクル
環境・みどり
税金・保険・年金
住まい・しごと
まちづくり・地域活動
地域公共交通
無料相談関係
水道・下水道
おくやみ
医療
福祉・介護
子育て・教育
保健・健康
消費者被害
洞爺湖町LINE(ライン)公式アカウント
総合支所からのお知らせ
オープンデータ
オンライン申請
事業者ガイド
入札・契約
建設・工事
商業
農業
産業振興
町政情報
洞爺湖町の概要
町長のページ
広報・公聴
公共施設一覧
窓口案内
各種申請
政策・計画・行政運営
財政
人事
選挙
国際交流
統計資料
パブリックコメント(町民の声)
洞爺湖町議会
洞爺湖町職員採用情報
個人情報保護制度
各種審議会のお知らせ
公有財産売却情報
公有財産借上申請
移住・定住
空き家バンク
洞爺湖町地域おこし協力隊
移住・定住関連情報
チャレンジショップ支援事業
洞爺湖町住まいる中古住宅取得支援事業
地域おこし協力隊の活動について
北海道移住・定住西いぶり関連情報
災害・防災
防災行政無線の放送内容
洞爺湖町防災情報「X」
非核平和の町宣言
防犯・交通安全
消防
災害発生情報
防災ガイドブック
地域防災計画
被災避難者サポート登録制度「ふるさとネット」
洞爺湖町国民保護計画
全国瞬時警報システム(J-ALERT)
緊急速報「エリアメール」
「特別警報」気象庁
有珠山の状況について
有珠山火山防災マップ
海抜表示
津波ハザードマップ
土砂災害ハザードマップ
土砂災害関連情報の提供
虻田地区の防犯・交通安全マップ
北朝鮮ミサイル情報
国土強靭化計画
北海道・三陸沖後発地震注意情報
西胆振消防通信指令共同運用
新たな避難情報に変わります(令和3年5月20日から)
洞爺湖町地域防災計画(素案)パブリックコメント実施結果
文字サイズ
標準
拡大
背景
ホーム
事業者ガイド
建設・工事
道路・河川
町道通行規制
道路・河川
町道通行規制
町道通行規制について
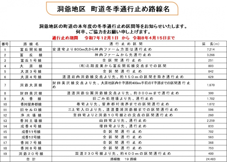
現在、交通規制をしている町道はありません。